Glossário
ETAPAS DE ATENDIMENTO:
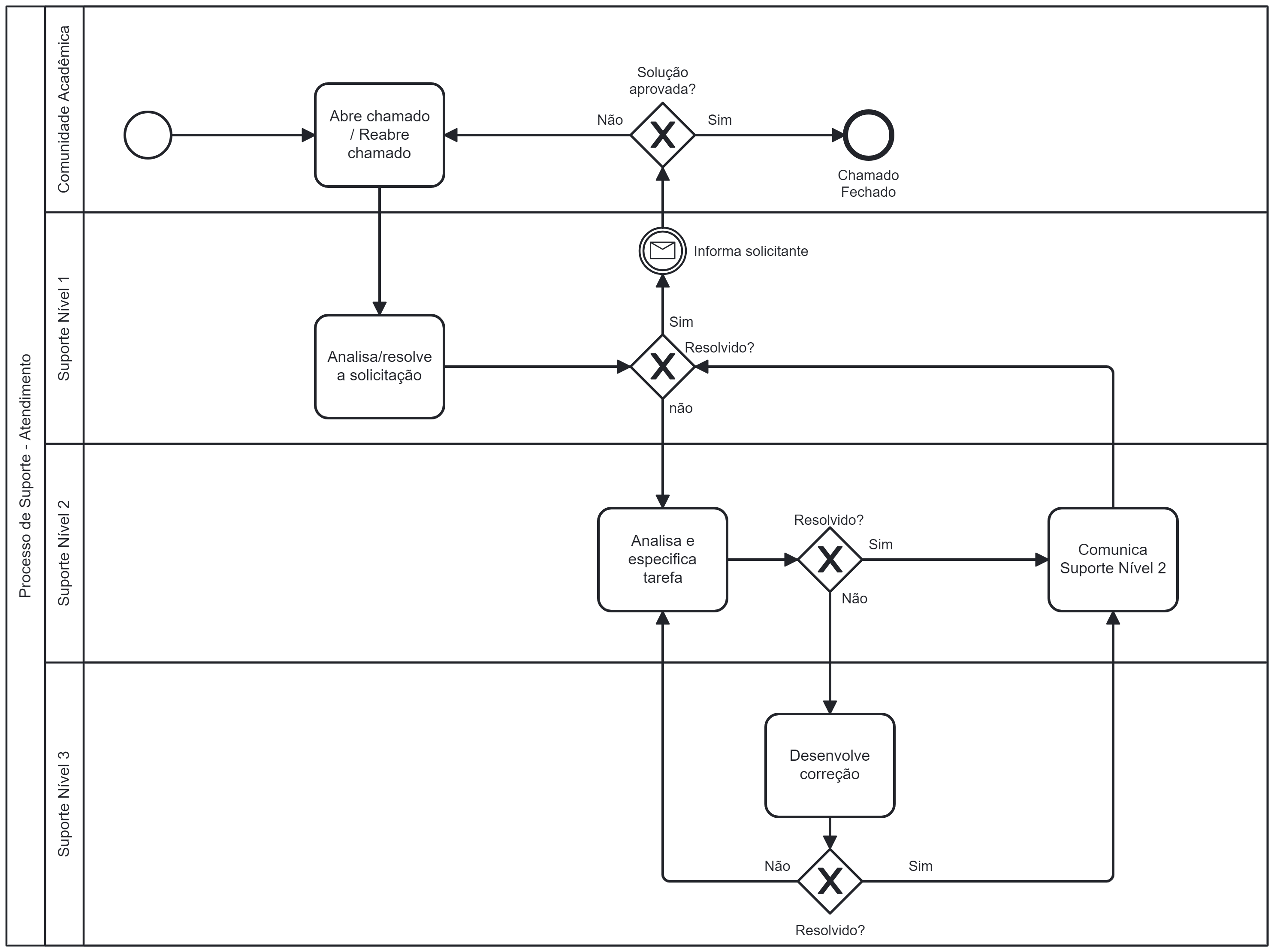
- Chamado é aberto/reaberto pelo solicitante no Sistema da Central de Serviços Compartilhado (GLPI)
- Suporte Nível 1 analisa a solicitação e procede com a correção do problema/orientação.
- Caso não consiga resolver, Suporte Nível 1 repassa a demanda ao Suporte Nível 2
- Suporte Nível 2 atua na resolução do problema
- Caso não consiga resolver, uma tarefa é especificada no Sistema de Gestão de Projetos para o Suporte Nível 3
- Suporte Nível 3 atua na resolução do problema.
- Suporte Nível 3 corrige e repassa a solução para o Suporte Nível 2
- Suporte Nível 2 valida a correção e comunica ao Suporte Nível 1 (Caso solução não seja aprovada, retorna no passo 6)
- Suporte Nível 1 comunica ao solicitante sobre a correção do problema
- Se o problema foi resolvido, o chamado é fechado, caso contrário, retorna no passo 1.
Suporte de Nível 1: A equipe do Suporte de Nível 1 é formada por profissionais capazes de atender, de forma preliminar, chamados de dúvidas quanto ao uso de sistemas, incidentes, manutenção de computadores e realizar suporte técnico remota ou presencialmente. Caso o Suporte de Nível 1 não consiga atender um chamado, ele poderá ser encaminhado para o Suporte de Nível 2. O Suporte de Nível 1 é prestado pela Coordenadoria de Operações e Segurança da Informação (COPS)
Suporte de Nível 2: A equipe do Suporte de Nível 2 tem mais conhecimento sobre os processos de negócio, sobre o funcionamento dos sistemas de informação e sobre os equipamentos e sistemas do datacenter, das redes cabeadas e sem fio e da telefonia. Caso o Suporte de Nível 2 não consiga atender um chamado, ele poderá ser encaminhado para o Suporte de Nível 3. A Coordenadoria de Sistemas de Informação (CSI) é responsável pelo provimento do Suporte de Nível 2 e 3. A Coordenadoria de Infraestrutura Computacional (CIC) é responsável pelo provimento do Suporte de Nível 2 e 3 relativos às questões de infraestrutura de TI que afetam sistemas de informação e sites institucionais.
Suporte de Nível 3: O Suporte de Nível 3 é formado por profissionais detentores do conhecimento mais avançado sobre os sistemas de informação e demais sistemas e equipamentos contemplados pela Central de Serviços. Este nível de suporte poderá ser realizado pela equipe interna (por exemplo, equipe de desenvolvimento de software, equipe de banco de dados, equipe de campo da infraestrutura, etc.) ou por empresas terceirizadas. A Coordenadoria de Sistemas de Informação (CSI) é responsável pelo provimento do Suporte de Nível 2 e 3. A Coordenadoria de Infraestrutura Computacional (CIC) é responsável pelo provimento do Suporte de Nível 2 e 3 relativos às questões de infraestrutura de TI que afetam sistemas de informação e sites institucionais.
Tipo de chamado: classificação da requisição feita pelo cliente
- Requisição:
- Incidente: quando existe alguma indisponibilidade do sistema que impede a execução das atividades do cliente
Status do chamado:
- Novo: a solicitação foi aberta pelo cliente e entra na fila para que possa ser atendido pelo suporte nível 1
- Processando (Atribuído): quando a solicitação é atribuída para o responsável analisar a demanda
- Processando (Planejado): quando a solicitação foi analisada pela equipe e está em processo de implementação
- Pendente: quando existe alguma necessidade de informação por parte do requisitante que precisa ser esclarecida
- Solucionado: a solicitação foi concluída
- Fechado: a solicitação foi concluída e direcionada para o cliente que poderá aceitar ou não a solução implementada

