Cadastro de biometria para registro de ponto eletrônico
O cadastro processo de cadastro de biometria para registro de ponto eletrônico é executado por meio da central de serviços de TI ("servicosti.ufla.br" >> "Apoio Técnico ao Usuário" >> "Suporte Técnico" >> "Ponto Eletrônico", ou no link https://glpi.ufla.br/plugins/formcreator/front/formdisplay.php?id=40).
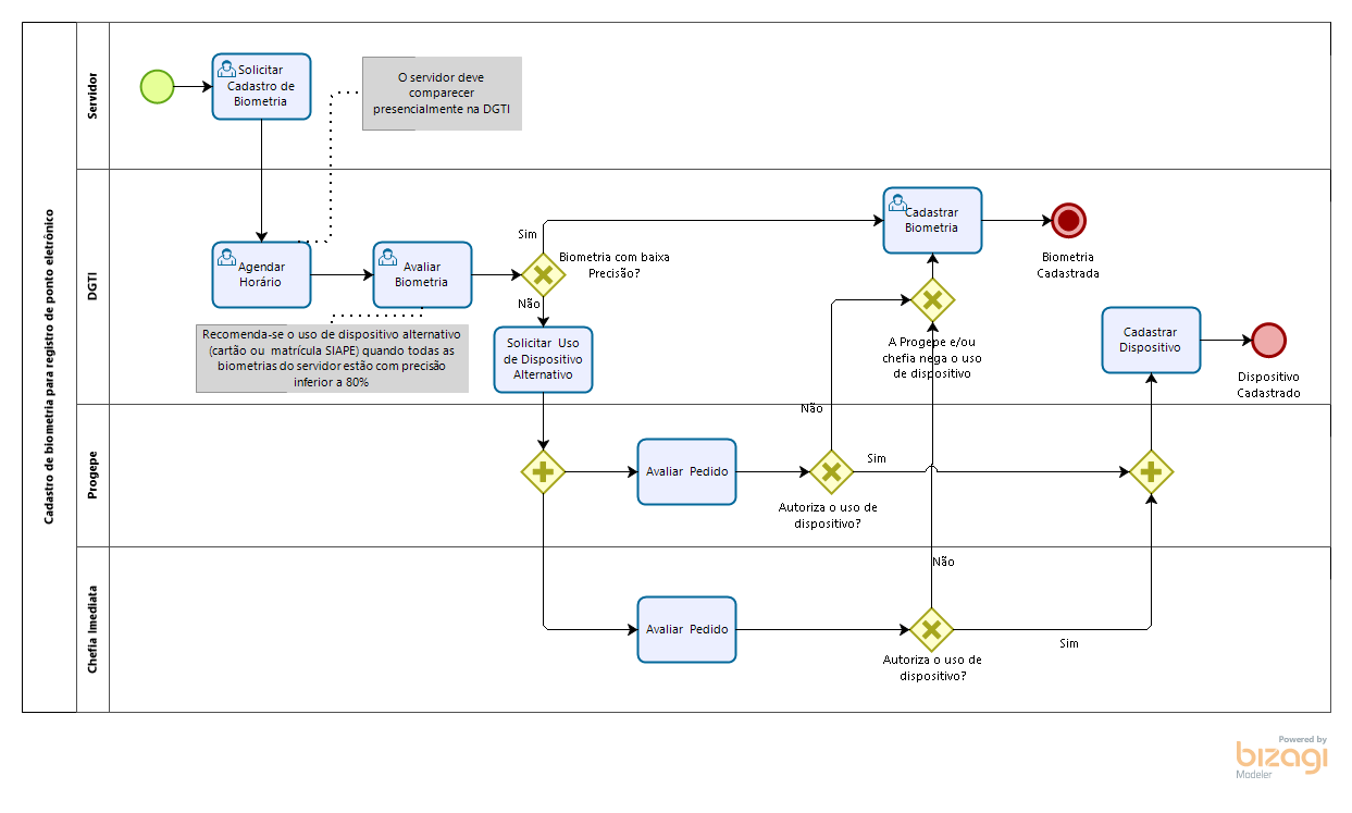
Toda solicitação sobre registro biométrico para gestão de ponto eletrônico deve seguir o processo ilustrado e ser executado por meio da central de serviços de TI, conforme o fluxo:

