Ir para o conteúdo principal
Base de Conhecimento
Visualizar Tudo
Pesquisar
Estantes
Livros
Entrar
Informações
Conteúdo
Cadastro de Biometria ...
Revisões da Página
Revisão #3154
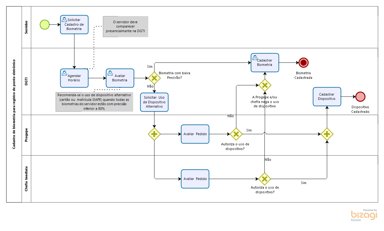
Cadastro de Biometria para Registro de Ponto Eletrônico
O cadastro
Voltar ao topo